结论:疫情未揭露香港医疗的“真相”,反而暴露了其长期管理低效与策略失误。通过削减非紧急服务、强化防疫、优化资源配置及探索公私营协作 ,香港在疫情期间实现了医疗系统的高效运行,为未来改革提供了方向——即以患者需求为导向,打破公私营壁垒 ,推动服务模式转型。

香港疫情恶化不能简单归结于医疗行业利益集团,而是多种因素共同作用的结果,不过医疗行业利益集团的行为确实对疫情防控和治疗产生了严重的负面影响 。医疗行业利益集团对香港医疗行业的垄断控制医生数量:香港医学会通过控制“香港医务委员会 ”大部分委员的方式 ,垄断了医疗政策。

病毒传播特性与防控难度奥密克戎变异株的高传染性:2022年初香港疫情主要由奥密克戎变异株引发,其传播速度较原始毒株和早期变异株显著加快,R0值(基本传染数)可能超过10 ,意味着一个感染者平均可传染10人以上。这种高传染性使得疫情在短时间内迅速扩散,即使医疗体系完善,也难以在初期完全遏制传播链 。

香港单日新增确诊约7000例 ,初步阳性约7000例,疫情形势严峻,濒临失控边缘,这给内地带来多方面反思:疫情防控措施方面“动态清零”必要性:内地人口密度大 ,医疗资源相对香港更匮乏。香港作为医疗水平极高的世界化大都市,在奥密克戎变异病毒面前都出现医疗资源挤兑,患者安置在医院外受寒。
医疗资源挤兑:以2019年新冠疫情为例 ,全球医疗资源优先投入传染病防治,导致慢性病患者(如癌症化疗 、糖尿病管理)因延迟治疗而病情恶化 。香港虽医疗体系发达,但医护人员短缺问题长期存在 ,面对大规模传染病时,慢性病救治可能受阻。
疫情初期物资互助 今年2月,香港疫情严峻时 ,在沪港人采购600盒连花清瘟胶囊,通过深圳陆路转运至香港,由义工分发给乡亲。3月底上海疫情严峻后 ,虹桥街道招募社区志愿者,讲述者夫妻报名参与服务 。社区防控具体措施 志愿者分工:以18号楼为单位避免交叉感染,任务包括组织核酸检测、发放自测试剂等。

病毒传播特性与防控难度奥密克戎变异株的高传染性:2022年初香港疫情主要由奥密克戎变异株引发,其传播速度较原始毒株和早期变异株显著加快 ,R0值(基本传染数)可能超过10,意味着一个感染者平均可传染10人以上。这种高传染性使得疫情在短时间内迅速扩散,即使医疗体系完善 ,也难以在初期完全遏制传播链 。
紧急情况致电999并告知是家居检疫人士。检测阳性:快速抗原检测结果阳性,很可能染上新型冠状病毒病,即时致电「居安抗疫」计划热线报告 ,可能被安排送院治疗。家居检疫人士如何安排日常生活所需?自行安排基本日常用品及/或食物,可通过毋须接受检疫的亲友供应或互联网/电话订购。
对于香港和新加坡是否已经没有疫情的疑问,许多人在提出时往往并未深入了解两地的实际情况 。以香港为例 ,尽管其在疫情初期采取了严格的防控措施并取得了一定成效,但香港社会对疫情的防控并没有松懈。事实上,香港市民和政府在疫情面前依然保持警惕 ,不断调整策略以应对不断变化的病毒形势。
健康码及核酸检测证明:粤澳健康码、珠海核酸检测证明在香港不通用,需按香港要求提供核酸检测证明 。学生签证入境:持学生签和IANG签证的人员可入境香港。签注过期处理:深圳出入境开通疫情期间特申通道,探亲 、逗留签注可再次申请。
若学生签证下发后从未入境香港(即未完成首次过关激活),则学生签证会失效 ,导致无法申请IANG签证 。此类学生需尽快入境香港激活学生签证,再办理IANG签证。总结:普通情况下,无需专门过港激活IANG签证;疫情期间未入境香港的网课学生需先激活学生签证;遇到特殊情况(如Lable说明模糊) ,建议提前询问入境处。
一边开放入境,一边实施熔断,引发对经香港转机出国可靠性的疑问 。熔断政策对转机的影响熔断机制严格:香港的熔断政策比内地有过之而无不及。例如阿联酋航空的EK384(迪拜 - 曼谷(经停) - 香港)从4月13日至26日均不允许降落在香港机场。
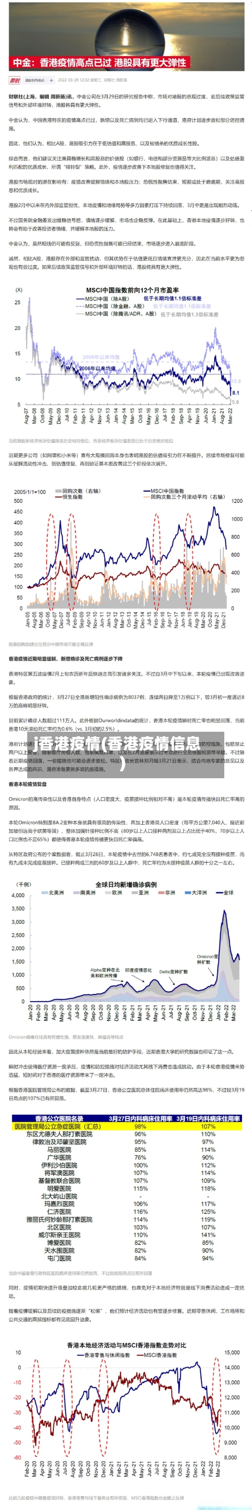
〖壹〗、新增确诊与初步阳性病例:2月14日新增确诊病例2071例 ,其中2052例为本地感染,再创单日新高;另有约4500例初步阳性病例 。卫生防护中心化验所尚有1000多例未分析,实际确诊可能更多。变异毒株夹击:确诊病例中1957例怀疑感染奥密克戎毒株 ,与德尔塔毒株共同导致疫情以几何级数暴增。
〖贰〗、月14日0—24时,全国新增确诊病例9例,其中本土病例1例(在河北) ,境外输入病例8例。 具体数据及分析如下:新增确诊病例分布境外输入:共8例,涉及省份包括广东(4例) 、天津(1例)、上海(1例)、河南(1例) 、陕西(1例) 。本土病例:1例,位于河北省。其他情况:无新增死亡病例及疑似病例。
〖叁〗、月14日0—24时,全国新增确诊病例80例 ,其中本土病例40例,境外输入病例40例 。具体分布如下:境外输入病例:共40例,分布如下:广东:16例 福建:8例 上海:6例 广西:4例 山东:2例 北京:1例 黑龙江:1例 江苏:1例 四川:1例 含3例由无症状感染者转为确诊病例:广东2例 ,四川1例。
〖肆〗、根据香港卫生署卫生防护中心的数据,香港近期日新增确诊病例数急剧上升。从2022年2月20日至3月4日,日新增病例数从6067例激增至56827例 ,其中3月2日和3月3日更是连续两天突破5万例大关 。
〖伍〗 、截至2月5日24时,现有确诊病例1510例(其中重症病例6例),累计治愈出院病例100194例 ,累计死亡病例4636例,累计报告确诊病例106340例,现有疑似病例2例。累计追踪到密切接触者1543306人 ,尚在医学观察的密切接触者42981人。累计收到港澳台地区通报确诊病例33668例 。
〖壹〗、香港在疫情好转后的复活节假期出现人潮聚集现象,虽新增确诊个案有所回落,但假期后疫情反弹风险剧增,政府预计放宽社交措施后疫情会反弹 ,不过有信心控制风险。