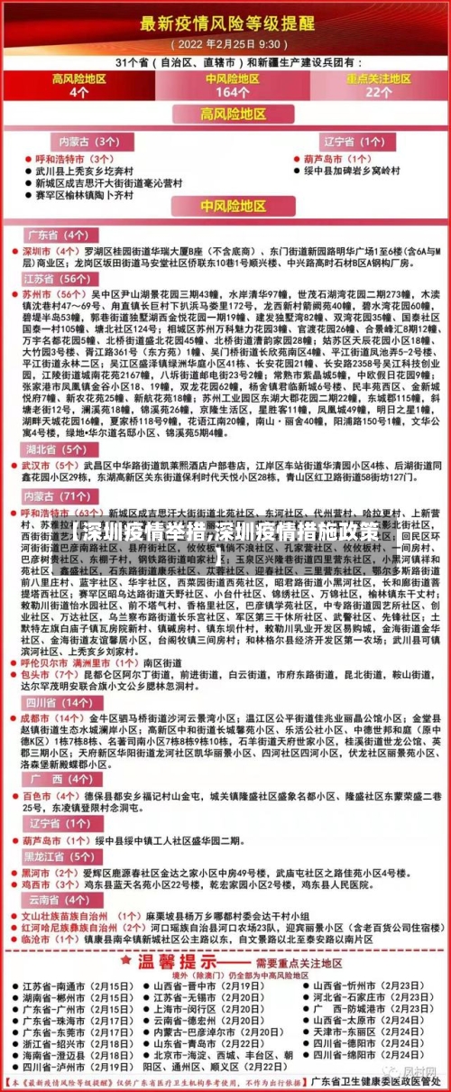
〖壹〗 、今夜深圳人分三批行动 ,源于深圳为应对疫情采取的严格防控措施,包括全市全员核酸检测、小区封闭式管理、公交地铁停运 、非保障型企业停止运营或居家办公等,引发市民抢菜、搬电脑、做核酸等行为 ,一场极限封锁测试就此开始。全市全员核酸检测:深圳宣布进行全市全员核酸检测,这是应对疫情的重要举措 。

〖贰〗、新加入的无人机与小机枪塔不同,无人机没有寻找掩体的欲望而且很脆,最重要的是这东西算一个怪 ,所以通过击杀大量无人机可以大大延长你大招的持续时间,配合指挥等启动大招后触发的天赋更是爽的不行。
〖叁〗 、一个记者说,郑州富士康的高层还没有接受过我们的采访 ,每次打电话都转接到深圳总部的负责外宣的人的电话上。 一个资深媒体人士透露,富士康在郑州行事十分低调,开设新工厂也不愿过分张扬。但郑州市引进富士康是个典型 ,媒体都希望关注 。
〖肆〗、杨靖宇(1905年2月26日-1940年2月23日),原名马尚德,字骥生 ,河南省确山县人,中国共产党优秀党员,无产阶级革命家、军事家 、著名抗日民族英雄 ,鄂豫皖苏区及其红军的创始人之一,东北抗日联军的主要创建者和领导人之一。1932年,受命党中央委托到东北组织抗日联军,历任抗日联军总指挥政委等职。

跨越速运凭借运力资源和企业凝聚力 ,通过运输抗疫物资、组织志愿者服务及严格自身防疫等举措,积极助力深圳战疫,彰显了企业的责任、大爱与担当精神 。主动运输抗疫物资 ,保障物资高效送达深圳疫情形势严峻期间,跨越速运主动请缨承担抗疫物资运输任务。
〖壹〗 、月,深圳因疫情形势严峻 ,政府发布全市三轮全员核酸检测通告,全市按下“暂停键 ”。面对这一情况,盛创汇联供应链集团积极响应政府号召 ,采取多项举措支持防疫工作,并为一线防疫工作者送去暖心物资 。
月22日晚中国第一大城市上海已经出动精锐医疗队驰援重庆,这是东部沿海首支支援重庆的省级医疗队 ,提示重庆医护人员可能相对不足。北京市。北京市疫情新增病例数持续高位增长,社会面病例数持续上升,防控工作正处于最关键、最吃紧的时刻 。22日北京市新增本土确诊388例,新增本土无症状感染者1098例。
累计确诊13345例 ,其中香港11821例(出院11522例,死亡210例),澳门49例(全部出院) ,台湾1475例(出院1116例,死亡12例)。分析:本土疫情:辽宁省新增4例本土确诊和5例本土无症状感染者,需关注当地防控措施及传播链调查 。境外输入压力:14例境外输入病例涉及多省份 ,提示口岸城市需持续强化闭环管理。
截至2月11日12时,广西百色累计报告本土确诊病例249例,占广西全区病例的96% ,这座边境小城在春节期间面临了前所未有的抗疫压力。以下从疫情爆发原因、防控难度 、经济压力、社会支持等方面展开分析:疫情爆发:一场“猝不及防”的冲击源头追溯:疫情源于一名深圳返乡人员许某。
〖壹〗、几个月前,陪家里人去过一次深圳市南山区人民医院,医院大门口右侧有一排红色大字书的导向牌“发热门诊专用通道” ,当时我还开玩笑说,这应该是给疑似新冠病人准备的VIP服务 。没曾想,这次我自己亲身体验了一把这个服务,挺酸爽。
〖贰〗 、深圳的社康机构根据功能不同 ,主要分为发热门诊社康和普通门诊社康,它们各自接诊的疾病范围有所不同:发热门诊社康:主要接诊有“发热、咳嗽、乏力、嗅觉味觉减退 、鼻塞、流鼻涕、咽痛 、结膜炎、肌痛、腹泻 ”等症状的患者。普通门诊社康:接诊除上述发热等症状外的其他患者 。
〖叁〗 、深圳市南山区医疗集团总部各社康中心就诊须知如下:核酸检测要求自2022年1月12日中午12点起,所有人员(危急重症等情况除外)进入社康中心需持有48小时内核酸检测阴性证明。3岁以内预防接种的儿童可免于提供核酸证明 ,但陪同家长需出示48小时内核酸检测阴性证明。
〖肆〗、自2022年3月2日起,深圳市第三人民医院发热门诊(含儿科发热门诊)因门诊业务调整需要暂停接诊,恢复时间将另行通知 。 以下是该医院疫情期间的其他就诊规定:普通门诊患者:需持48小时内的核酸检测阴性结果就诊。
〖伍〗、从2022年3月14日起 ,深圳宝田医院就诊最新规定如下:进入医院及社康核酸要求 所有进入深圳宝田医院人员及陪同人员需凭24小时核酸阴性结果进入。社康就诊按以上防疫规定施行,社康全面施行预约挂号,需在社康通小程序进行预约挂号就诊 。
〖陆〗 、深圳无需准备阳了的药。通过查询相关公开信息显示 ,深圳每个社康都开设了发热门诊,只要你发热了,可以直接到就近社康的发热门诊看病 ,医生一定会给你开退烧药。无需担心确诊阳性之后无药可用 。