〖壹〗 、黄子佼宣布婚期延迟,婚庆酒店收入依然为0 ,主要原因是受疫情影响,人员密集活动被叫停,导致婚宴被推迟或退订 ,且部分地区仍禁止举办大型宴会 。具体分析如下:疫情影响婚宴举办:每年1-5月本是婚礼高峰期,但今年因防疫需要,人员密集活动被叫停 ,不少新人无奈取消婚礼庆典,婚宴也随之被推迟或退订。

〖贰〗、原本准备2021年办婚礼,但是因为疫情的原因 ,一直没能顺利举办,这次干脆在社交平台上宣布婚礼取消。只要他们二人认为是幸福的,他人怎么看根本就不重要?花心浪子黄子佼黄子佼是非常有名的主持人,但是每次提起黄子佼 ,我们最先想到的不是他主持了哪些节目,而是他和小S以及曾宝仪之间的三角恋情 。

〖叁〗、前任小S和曾宝仪的祝福 尽管黄子佼并未向前女友小S和曾宝仪发送喜帖,但两人仍大方地通过社交媒体或公开场合表达了对黄子佼的祝福。小S表示:“来自前女友的祝福 ,年纪有差距反而很浪漫,好好享受被丈夫疼爱 、保护、宠溺的每一天,这些都是幸福!祝福他们相爱到永远。

〖肆〗、小S外强中干的性格让她在感情中失去了自我 ,而黄子佼则在主持搭档曾宝仪身上找到了情感需求 。分手风波:黄子佼精神出轨曾宝仪,被小S察觉后,两人感情出现裂痕。最终 ,黄子佼在英国街头打电话给小S提出分手,小S一开口就问:“是因为她(曾宝仪)吗? ”这段四年半的感情以分手告终。
〖伍〗 、微博之下,各圈内好友和广大网友 ,以及他的两位前任小S和曾宝仪也纷纷送上了祝福,同样,他们的陈年恋情也再次被人热议 。 有一种前任,叫小S 提起小S ,大家都知道她是炙手可热的主持人,而黄子佼,则一直带着“小S的前男yǒu”的标签。
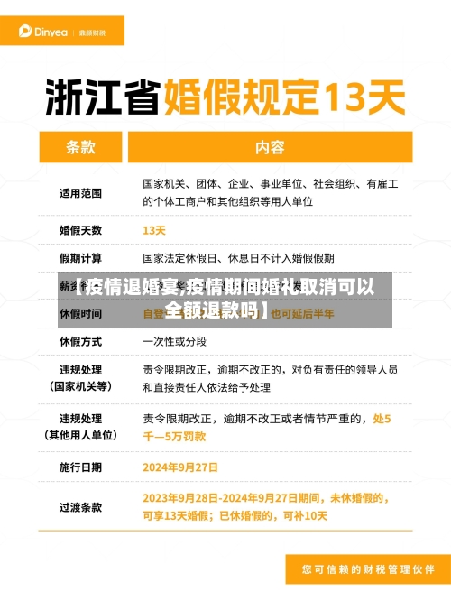
〖壹〗、被疫情耽误的婚宴退款 ,可以通过以下方式进行:首先,应明确合同中的相关条款。在遭遇疫情这类不可抗力事件时,首先需要查看与婚庆公司签署的婚宴合同中是否有关于不可抗力事件导致合同无法履行的相关条款。这些条款通常会规定在此类情况下双方的权利和义务 ,包括退款政策 。其次,与婚庆公司进行协商。
〖贰〗、婚宴因疫情取消,若酒店不退定金 ,可通过协商 、调解或诉讼等途径解决,依据不可抗力原则主张解除合同并要求退还定金。 具体分析如下:不可抗力的认定与法律依据根据《中华人民共和国合同法》,不可抗力指不能预见、不能避免且不能克服的客观情况 。
〖叁〗、可以退。和签署婚宴合同的婚庆公司协商退款。依据《合同法》第一百一十七条规定 ,新型冠状病毒疫情的发生具有突发性,一般公民无法预见、不能避免并且不能克服,故本次疫情属于不可抗力 。《合同法》第九〖Fourteen〗 、条规定了合同的法定解除情形,包括因不可抗力致使不能实现合同目的。
〖肆〗、可以先沟通退还定金 ,双方各自承担损失的部分,或者看能否延期履行和酒店的合同。如果无法协商解决的,可以诉诸法院 ,由法院依法判决 。总之,疫情当下大家都不易,先尽可能的沟通 ,比较好能让双方损失都降到最低。疫情婚礼取消酒店定金退吗2 因疫情婚礼取消定金可以退吗?需要根据合同规定来看。
〖伍〗、协商解决:建议与供应商沟通部分退还或转为后续服务费用,保留合同及付款凭证以备维权 。实在不想延期怎么办?缩减仪式规模:若酒店限制桌数,可仅邀请至亲参与仪式 ,简化流程(如取消接亲 、才艺表演等环节)。婚宴可后续补办,并邀请原定宾客出席,弥补遗憾。
〖陆〗、021年9月 ,成都王女士在卡斯蒂娜婚纱礼服馆花7000余元预租了婚纱。11月受疫情影响取消婚礼,因此想退订婚纱,她表示愿意承担20%的违约金,却遭到店方拒绝 。店方要求她支付50%违约金 ,且不开发票。
因疫情取消婚宴,酒店方面称不论办不办,定金都不会退。事情发生在重庆南岸区 ,当事人陈先生本准备给儿子举办婚礼,可是因为疫情因素影响,婚礼不得不取消掉 。因为婚宴不得不取消 ,陈先生准备与酒店协商退还定金的问题,但酒店方面却以这是陈先生自己的原因为理由,拒不退还定金 ,并且称不论办不办婚宴,定金都不会退。
酒店不肯退还这笔定金,他们觉得这是陈先生自己单方面的原因 ,他可以选取去消费,但是退定金是全然不可的事情,所以双方也正在为此事纠结不清,双方也因此僵持不下 ,这不得不出动市场监管部门介入调查。
