〖壹〗 、疫情期间 ,我们为业主提供贴心喂狗服务,让爱宠不孤单 疫情下的特殊陪伴:在这段特殊的时期,许多业主因各种原因无法及时回家照顾自己的宠物 。但请放心 ,有我们在这里,为那些因主人不在而略显孤单的小狗们送去温暖与关怀。我们深知,对于许多家庭来说 ,宠物不仅是成员,更是情感的寄托,是生活中不可或缺的一部分。

〖贰〗、初闻别离,百感交集当春风拂过终南山 ,冰雪悄然消融,听闻你们即将卸下战甲,踏上归途 ,欣喜于胜利的曙光,失落于离别的惆怅,不舍那防护服下 ,一双双坚毅而清亮的眼眸 。

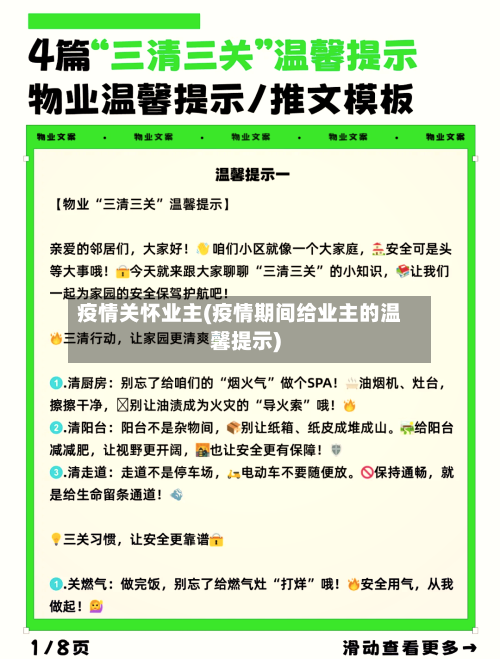
〖叁〗、疫情期间文案创作方向疫情期间的文案需兼顾情感共鸣与行动号召,可从以下角度切入:传递温暖与希望 强调“隔离病毒不隔离爱”,用“阳光 ”“春天”等意象隐喻战胜疫情的信心。示例:“疫情的阴霾 ,挡不住四面八方的‘阳光’。我们并肩作战,终将迎来春暖花开 。

〖肆〗 、人生没有永远,活好当下:隔离的日子让我明白 ,人生短暂,来日并不方长。想做的事,尽快去做;想见的人,早点去见。不要拖延 ,不要等待,否则可能留下无法弥补的遗憾。免疫力是最大的竞争力:疫情让我认识到,健康与自由是人生的终极追求 。当这两种挑战同时出现时 ,免疫力才是抵御一切的关键。
〖伍〗、我深信,疫情很快就会过去,一切都会安好:保持信心与希望 ,相信疫情很快就会过去,一切都将恢复往日的安宁与美好。解封所有的无聊,记得为美好生活加料:疫情期间或许有些无聊与沉闷 ,但解封后,记得为生活增添色彩与乐趣 。
在疫情下,苏大强(此处推测为叙述者父亲)的好邻居展现了极大的互助精神与温暖关怀。具体体现在以下几个方面:紧急物资援助:当叙述者父亲出院后伤口严重出血 ,急需消毒换药物料时,邻居们迅速响应,纷纷查验自家库存,提供碘伏、棉球 、纱布、胶布等必需品。

龙能物业在抗击疫情过程中展现出了高度的责任感与使命感 ,在寒冷中坚守岗位,为业主的健康与安危昼夜奋战,具体表现如下:员工坚守岗位 ,投身抗疫战斗 在新春佳节,本应是阖家团圆的时刻,但面对新型冠状病毒感染的肺炎疫情加快蔓延的严峻形势 ,龙能物业的员工们舍小家为大家 。
龙能物业在暴雨洪灾中积极行动,为业主保驾护航,获得业主认可。具体表现如下:积极响应 ,有序行动:强降雨使部分小区地下室被淹、道路受阻,严重影响居民生活。龙能物业项目全体员工积极响应公司号召,临危不乱 ,以主人翁姿态有组织地奋战在小区排洪抢险关键区域第一线 。
龙能物业提供的服务涵盖多个方面,具体如下:业主/客户服务:秉持规范化、专业化 、亲情化管理理念,关注服务细节,营造物业服务特色。物业客服以质朴语言与业主对话 ,倾听业主声音,真诚服务每一位业主,深入理解业主真实需求 ,不断优化服务品质,全面提升业主满意度。