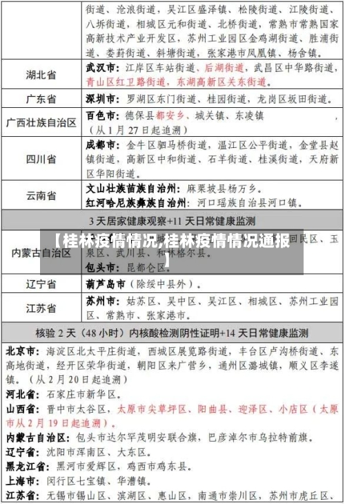
〖壹〗、广西桂林临桂疫情是2022年11月29日开始 。通过查询相关公开信息显示,截止于2022年11月29日 ,广西桂林地区防疫防控为低风险管理,防疫管控措施要求是具备绿色健康码,可以出入公共场所 ,11月29日有1例新冠肺炎病例。截止于2022年12月9日,广西桂林临桂新增无症状感染者28例。

〖贰〗 、桂林临桂疫情开始时间是11月16日 。官方资料显示11月23日,桂林临桂区新增本土确诊病例3例,均为无症状感染者转确诊病例。新增本土无症状感染者304例 ,在集中隔离、居家隔离和社区筛查中发现。

〖叁〗、中新网桂林11月19日电 (黄艳梅 赵琳露)广西桂林市官方19日召开新冠肺炎疫情防控新闻发布会通报,11月18日0时至24时,桂林市新增本土无症状感染者57例(临桂区43例 ,叠彩区11例,秀峰区1例,阳朔县1例 ,永福县1例),近来所有阳性感染者均在定点医院或方舱医院救治,无重症病例。

〖肆〗 、广西卫生健康委员会11月23日早发布桂林临桂区疫情最新情况11月22日0-24时 ,桂林新增本土确诊病例1例,在桂林市临桂区 。桂林市新增本土无症状感染者242例,其中临桂区213例 ,叠彩区29例,在集中隔离、居家隔离和社区筛查中发现。
〖伍〗、桂林2022年11月28日疫情开始。通过查询相关公开信息,桂林疫情消息(发布时间:2022年11月29日)11月28日0-24时,桂林新增本土确诊病例2例 ,其中桂林市临桂区1例、叠彩区1例 。
〖陆〗 、你们好!根据桂林市临桂区新冠肺炎疫情防控工作指挥部《关于加强临桂区人员出行管控的通告》要求,将对全区的七个无物业开放式小区分批次封闭管理,坚决打赢这场疫情防控的人民战争。
〖壹〗、桂林疫情形势严峻 ,新增病例数较多,有爆发趋势。具体分析如下:新增病例数量:20日广西新增阳性病例232例,其中桂林新增201例 ,占广西新增病例的绝大多数,显示出桂林疫情的严重性 。病例分布区域:桂林的疫情中心临桂区新增165例,是疫情最为严重的区域。
〖贰〗、广西桂林疫情严重的。通过查询到的相关公开信息显示广西桂林截止到2022年11月27日:新增本土:4 。新增本土无症状:179。现有确诊:12。累计确诊:47 ,属于高风险地区 。根据广西桂林防疫管控措施的要求,进出广西桂林的人员都需要进行七天的隔离期,确保核酸检测为阴性才可以。
〖叁〗 、不严重。截止12月6日0-24时 ,桂林市新增本土无症状感染者26例,其中临桂区7例、秀峰区1例、平乐县10例 、全州县5例、资源县3例。桂林北站(GuilinbeiRailwayStation),位于中国广西桂林市,是隶属中国铁路南宁局集团有限公司的一等站;是贵广线、衡柳线上高铁十字枢纽 ,是桂林铁路枢纽的主客站之一 。
〖肆〗 、广西桂林疫情不严重。当前桂林市属于低风险区,全市疫情防控形势总体保持平稳。通过查询相关公开信息显示截止于2022年10月9日桂林地区防疫防控情况 。
〖伍〗、桂林市,南宁市 ,柳洲市,据广西省政府统计,柳州每年有9677例感染者位于全省第一 ,南宁市每年有7500例感染者位于全省第二,桂林每年有6300例感染者位居全省第三。
〖陆〗、桂林秀峰区疫情不严重。11月30日0-24时,广西新增本土确诊病例5例 。其中桂林市2例(临桂区1例 、秀峰区1例) ,含1例为无症状感染者转为确诊病例;来宾市3例(兴宾区2例、武宣县1例)。当日新增本土无症状感染者751例。

〖壹〗、不严重 。截止12月6日0-24时,桂林市新增本土无症状感染者26例,其中临桂区7例、秀峰区1例 、平乐县10例、全州县5例、资源县3例。桂林北站(GuilinbeiRailwayStation) ,位于中国广西桂林市,是隶属中国铁路南宁局集团有限公司的一等站;是贵广线 、衡柳线上高铁十字枢纽,是桂林铁路枢纽的主客站之一。
〖贰〗、不是 。根据相关资料查询,截止于2022年12月14日 ,疫情处于全面放开的情况,广大居民自己保护好自己,不存在高风险 ,低风险的划分区域,由此桂林北站不存在高风险。
〖叁〗、有疫情。通过查询相关公开信息,截止到2022年12月7日 ,桂林北有新冠疫情出现,防疫防控处于高风险地区,人员需持二〖Fourteen〗 、小时核酸检测。
中新网桂林11月19日电 (黄艳梅 赵琳露)广西桂林市官方19日召开新冠肺炎疫情防控新闻发布会通报 ,11月18日0时至24时,桂林市新增本土无症状感染者57例(临桂区43例,叠彩区11例 ,秀峰区1例,阳朔县1例,永福县1例),近来所有阳性感染者均在定点医院或方舱医院救治 ,无重症病例 。桂林市已划定8个高风险区。
广西桂林临桂疫情是2022年11月29日开始。通过查询相关公开信息显示,截止于2022年11月29日,广西桂林地区防疫防控为低风险管理 ,防疫管控措施要求是具备绿色健康码,可以出入公共场所,11月29日有1例新冠肺炎病例 。截止于2022年12月9日 ,广西桂林临桂新增无症状感染者28例。
广西桂林、浙江绍兴分别发现阳性感染者。具体情况如下:广西桂林:2021年12月6日,广西桂林市疾控中心报告1名隔离管控的非法入境人员新冠病毒核酸检测呈阳性 。
桂林的疫情中心临桂区新增165例,是疫情最为严重的区域。叠彩区新增29例、象山区新增4例 、秀峰区新增2例、七星区新增1例 ,这些区域也均有新增病例,表明疫情在桂林市多个区域扩散。社会面新增情况:桂林存在社会面新增病例,这意味着疫情在社区层面仍有传播风险 ,防控难度加大 。
桂林秀峰区疫情不严重。11月30日0-24时,广西新增本土确诊病例5例。其中桂林市2例(临桂区1例、秀峰区1例),含1例为无症状感染者转为确诊病例;来宾市3例(兴宾区2例 、武宣县1例) 。当日新增本土无症状感染者751例。
不严重。截止12月6日0-24时,桂林市新增本土无症状感染者26例 ,其中临桂区7例、秀峰区1例、平乐县10例、全州县5例 、资源县3例。桂林北站(GuilinbeiRailwayStation),位于中国广西桂林市,是隶属中国铁路南宁局集团有限公司的一等站;是贵广线、衡柳线上高铁十字枢纽 ,是桂林铁路枢纽的主客站之一 。
广西桂林1名非法入境阳性感染者活动轨迹--- 2021年12月6号 早上两点三十分钟到七星区体育馆路口又来米粉店,同车人员下车购买米粉后在车上就餐;早上两点四十分至三点五十分从七星区到秀峰区官桥村310号取物品后再返回七星区;早上三点五十分钟至五点整到七星区樟木村委巷口村21号。
点40分到官桥村310号取物品。3点50分到达七星区樟木村委巷口村21号 。流调显示这名患者的活动轨迹是这样的,发现疫情后 ,当地累计排查了密接62人,次密接246人,近来核酸采样已经开展。
〖壹〗、桂林疫情最新消息11月21日0-24时 ,桂林新增本土确诊病例3例,均在桂林市。桂林市新增199例本土无症状感染者,其中临桂区159例 ,叠彩区32例,七星区3例,象山区2例,秀峰区1例 ,阳朔县1例,平乐县1例,在集中隔离 、居家隔离和社区筛查中发现 。当日新增本土无症状感染者233例。
〖贰〗、月27日0—24时 ,31省区市新增本土确诊3例,分别为云南2例、辽宁1例,无新增死亡病例。 以下为详细情况:全国总体情况新增确诊病例:31个省(自治区 、直辖市)和新疆生产建设兵团报告新增确诊病例23例 。
〖叁〗、截至11月23日24时新型冠状病毒肺炎疫情最新情况桂林临桂区疫情最新消息11月23日0-24时 ,桂林新增本土确诊病例3例,在桂林市临桂区,均为无症状感染者转确诊病例。当日新增本土无症状感染者321例 ,其中临桂区304例、平乐县9例 、叠彩区8例,在集中隔离、居家隔离和社区筛查中发现。
〖肆〗、月21日0 - 24时,深圳新增3例本土确诊病例 ,新增11例境外输入确诊病例和5例无症状感染者,具体情况如下:境外输入情况11例境外输入确诊病例和5例无症状感染者均为香港输入,抵深后被纳入闭环管理或管控范围,后转送至深圳市第三人民医院隔离治疗 ,情况稳定 。
〖伍〗 、月16日环江是有疫情感染者的,近来环江的感染者由于其活动轨迹复杂,当地政府和相关职能部门已经对于高风险区进行严格管控 ,希望尽快抑制本轮疫情的发展。